Tubes

Vintage Tubes

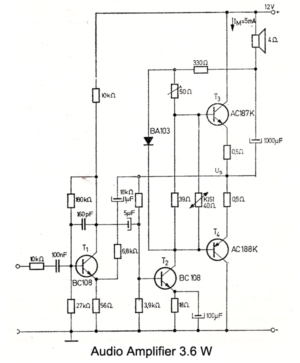
Audio Amplifiers

Amplifier Boards

Vintage Amplifiers

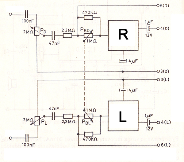
Audio Schematics

Schematics & Layouts

Page 1 2
 
Page 1 2

Privacy | Copyright | ©2014-, MEAZZI.NET All Rights Reserved